移至主內容
認識崑山
關於崑山
校長的話
本校簡介影片欣賞
交通路線圖
校園平面圖
耀眼成就
相關資訊
新生指南
生活機能
特約商店
學生社團
意見溝通
校內電話
崑大Google街景
崑大攻略
新生資訊
四技
研究所
產學專班
二技
3+2新五專
系所介紹
獎助學金
專人連絡
甄選入學服務專區
交通資訊
學生宿舍
餐點服務
交通及住宿費用補助
境外生專區
國際學生招生 (外籍生、港澳僑生、海青班)
新型專班
新南向產學合作國際專班
我要學華語(華語生)
學分班
學士學分班
碩士學分班
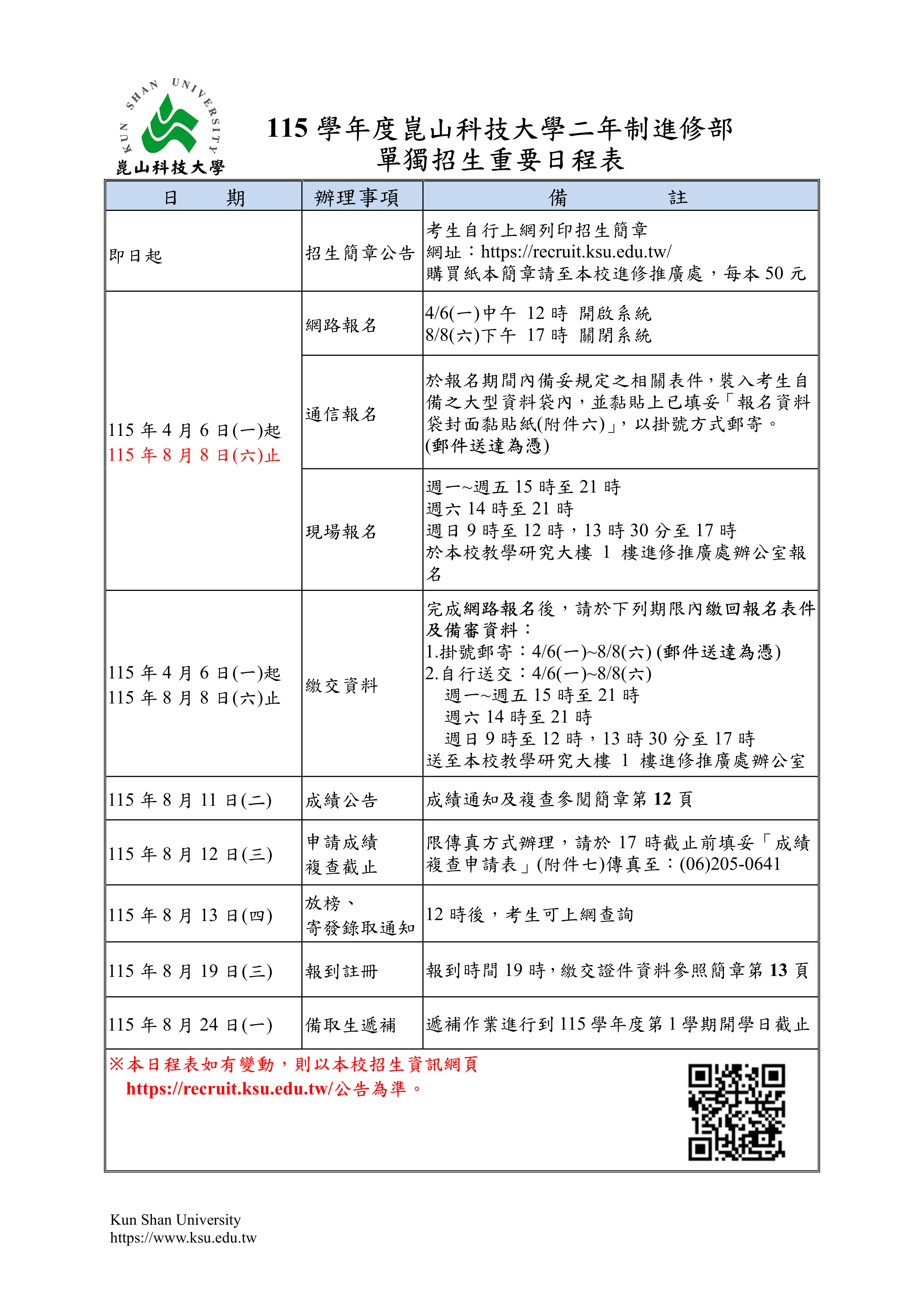
115學年度二技進修部招生
內容
最新訊息
簡章及附件下載
附加檔案
大小
115二技進修部招生簡章
972.81 KB
115二技進修部招生簡章-表單
727.39 KB
重要日程表
我要報名
我要報名 ● APPLY NOW!
榜單及報到(註冊)資訊
榜單查詢系統